近日,华为ICT大赛2025年中国总决赛实践赛圆满落幕。泉州职业技术大学3名学子组成的团队荣获全国一等奖,并成功晋级全球总决赛,将代表中国赛区基础软件赛道出征国际赛场。

华为ICT大赛是华为公司面向全球大学生举办的顶级ICT人才竞技交流赛事,2021年被纳入中国高等教育学会高校竞赛榜单,是全国唯一由企业主办的高含金量赛事,被誉为ICT领域的“青年奥林匹克”。本届大赛以“联接、荣耀、未来”为主题,旨在提升高校学子的技术实践与创新能力。

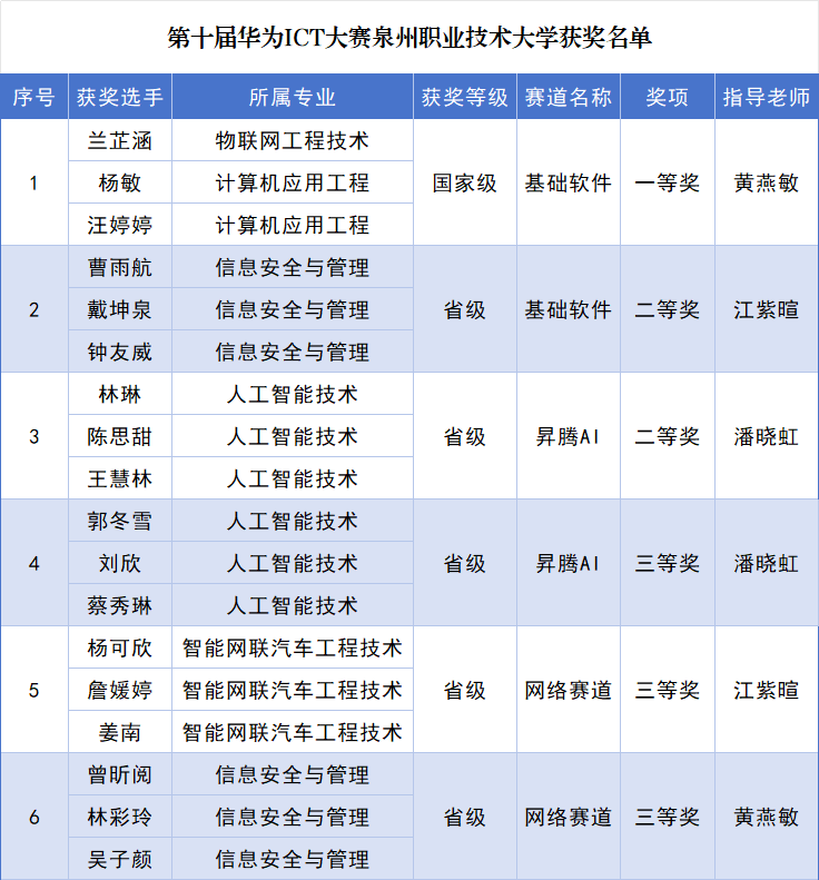
大赛设置省级初赛、省级决赛、全国总决赛及全球总决赛多级选拔。在省级初赛中,泉大从全国2000余所高校、22万余名参赛学生中脱颖而出,共有9支队伍、27名学生成功晋级省级决赛。省级决赛阶段,泉大学子再创佳绩,斩获省级一等奖1项、二等奖2项、三等奖3项。其中,由汪婷婷、兰芷涵、杨敏三位同学组成的团队一路高歌,以省级一等奖的优异成绩闯入全国总决赛,并最终摘得国赛一等奖,受邀于4月19日前往华中科技大学新城校区领奖。

备赛期间,在学校的资源配备与联合创新产业学院专业导师的全程指导下,团队成员深耕基础软件赛道核心知识,潜心钻研关键技术,精准把握赛题要求,反复打磨解题方案,在实操训练中攻克了重重技术难关。指导老师们全程保驾护航,从技术方向指引到解题思路梳理,从心态调整到细节完善,用专业与耐心为团队的前行注入了强大力量。

此次斩获国赛一等奖并晋级全球总决赛,既是参赛队伍实力的彰显,也是我校“产业伙伴型大学”办学定位的生动实践,更是学校深化产教融合、强化ICT人才培养的成果。学校始终聚焦ICT领域人才需求,依托华为ICT学院等平台,将产业前沿技术融入教学,坚持以赛促学、以赛促练,全力培养高端技术技能人才。

华为中国大学生ICT大赛2025实践赛全球总决赛将于今年6月开赛。接下来,泉大参赛团队将全力备战全球总决赛,与全球多个国家和地区的顶尖队伍同台竞技,展现中国职业本科学子的风采,为校争光、为国添彩。


热点阅读