• 学校两专业荣获福建省“创新创业教育改革试点专业”

    近日,福建省教育厅下发《福建省教育厅关于公布2015年高等学校创新创业教育改革项目立项名单的通知》闽教高〔2015〕41号,公布立项名单,我校电子商务、数字媒体技术两个专业获得“创新创业教育改革试点专业”。 ...

  • 我校参加福建省高等教育学会教育评估分会2015年年会暨第三届高等职业教育杏坛学术研讨会

    于雷副校长在作报告 12月26日,我校于雷副校长带队赴泉州黎明职业大学参加福建省高等教育学会教育评估分会2015年年会暨第三届高等职业教育杏坛学术研讨会。 会议持续一天半,重点围绕福建省乃至全国高等...

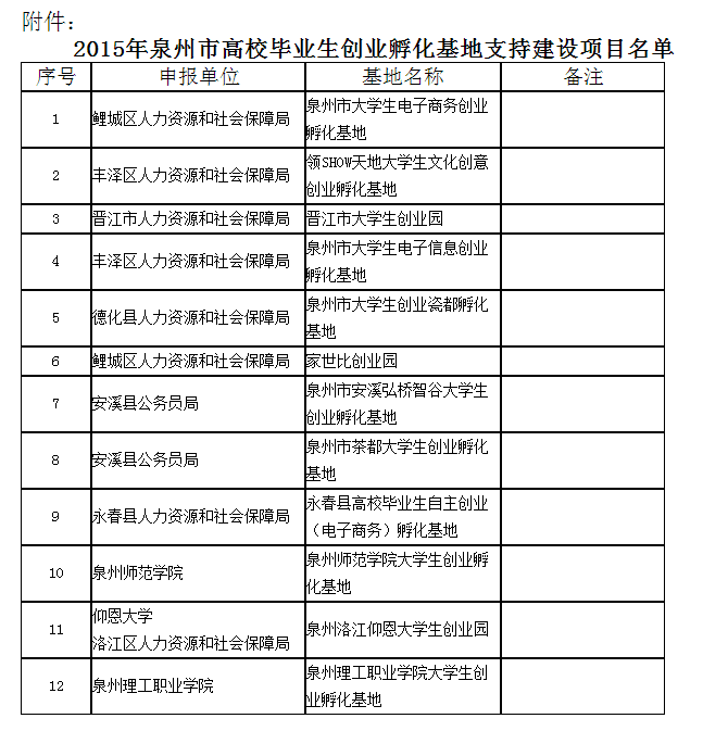
  • 大学生创业孵化基地获批2015年泉州市高校毕业生创业孵化基地支持建设项目

    根据《泉州市人民政府关于做好2015年普通高等学校毕业生就业创业工作的通知》(泉政文〔2015〕79号)和《泉州市力资源和社会保障局关于做好2015年泉州市高校毕业生创业孵化基地支持建设项目申报工作的通知》(泉人社...

  • 我校教师荣获“创业创新在福建:理论与实践”征文优秀奖

    近日,由中共福建省委人才工作领导小组办公室、福建省人事人才研究所、福建省人才研究会联合开展的 2015 年“创业创新在福建:理论与实践”征文评审结果出炉,我校招生就业处处长蔡金佩老师撰写的论文《民办高校...

  • 首届“安记香咖喱”杯泉州理工学院O2O营销大赛圆满结束

    2015 年 12 月 22 日,首届 “ 安记香咖喱 ” 杯泉州理工学院 O2O 营销大赛圆满结束。受邀出席的嘉宾、评委有安记食品股份有限公司副总经理林润泽先生,商学院院长翁长武教授,安记食品股份有...

  • 学校学子闪耀第二届“励志校园·感动福建”颁奖典礼

    陈泽毅获得荣誉证书 12 月24日下午,第二届“励志校园·感动福建”优秀学生典型宣传活动颁奖典礼在福州举行。我校学子陈泽毅同学荣获“福建励志先锋”提名奖,学校获优秀组织奖,福建省教育厅等省十六部门领导...

  • 2015级新生冬训工作正式展开

    我校校长向部队官兵授军训旗帜 12 月25日早上,泉州理工学院举行首次冬季军训。早上,在校小礼堂里,我校举行了2015级军训动员大会,全校近1700名新生参加了动员大会。 我校校长臧树良、党委书记林其天...

  • 我校举办十八届五中全会精神专题报告会

    王宜新教授作专题报告 校党委黄志梅副书记主持报告会 参观人才培养工作纪实成果展 为贯彻落实《中共教育部党组关于认真学习贯彻党的十八届五中全会精神的通知》(教党 [2015]36 号)和《中共福建...

  • “十三五”规划编制工作部署会议召开

    我校于2015年12月21日下午14时30分,在主楼第一会议室召开学校十三五规划编制工作部署会议,全校各单位负责人与秘书参会讨论学习,全体党政领导参加会议。 2015 年作为“十二五”规划的收官年,也迎来...

  • 福建省思政教育年会优秀论文评选结果出炉,我校教师获得二等奖

    近日,福建省高等学校思想政治教育研究会下发《关于福建省高等学校思想政治教育研究会2015年年会优秀论文评审结果的通知》。 我校通识中心党支部书记、思政教研部副主任陈静的《“三微一端”应用于民办高职院...